首页
|
收藏
|
服务电话:4006-508-517
免费发布商业资讯
首页
订餐
订喜宴
通吃卡
活动聚会
供应商
学做菜
健康养生
论坛
餐厅
菜品
商铺
餐厅
热门:
龙泽路
火锅
酒店
优惠券商户
万达商圈
烧烤
远洋城
高人气餐厅
海鲜排挡
行业资讯
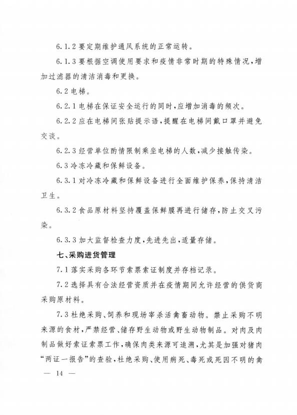
商务部办公厅国家卫生健康委办公厅关于印发零售,餐饮企业在新型冠状病毒流行期间经营服务防控指南的通知
最新行业资讯
味蕾大挑战!唐山老字号嘉年华暨餐饮美食展览会
唐山将举办餐饮美食展!70家老字号名单
关于开展“特色商业街区”“特色餐饮名店”“特色小吃店”评选活动的通知
“唐山老字号”评选又开始了!新一批评定工作通知发布
曹妃甸区举行特色旅游餐饮名店、特色旅游名菜及河豚美食创新菜评选活动
2021年1月餐事辣评
关于转发 河北省饭烹协冀食平台开展首届美食年货节活动的通知
全国酒家酒店等级评定委员会文件
唐山市凤凰职业技能培训学校章程 第一章 总 则 第一条 本单位的名称是唐山市风凰职
河北省疾控中心专家提醒:中秋国庆期间谨防食源性疾病
相关评论
暂时没有数据
发表评论
请填写少于500字的评论。您还可以输入
500
个字。
搜酒店
推荐菜品
名师风采
名人访谈
行业资讯
通吃卡
持有通吃卡,您可以吃遍唐山>>
广告服务
专业的餐饮互动媒体,为您提供全方位推广>>
用户指南
我们为您打造完美的平台,这里是您新的开始>>
推荐餐厅
【路南】唐山新华联铂..
类别:
星级酒店
人均:
100元/人
唐山市路南区卫国南路增99号
【路南】东来顺饭店
类别:
火锅
人均:
60元/人
唐山市路南区南湖休闲美食广场a-04号
【路北】东来顺饭庄
类别:
火锅
人均:
50元/人
唐山市路北区龙泽路(体育馆道口)
【路北】长城大酒店
类别:
星级酒店
人均:
30元/人
唐山市路北区长宁道168号(远洋城对面)
【路北】新华大酒店
类别:
星级酒店
人均:
70元/人
唐山市路北区新华东道105号
【路北】绿洲大酒店
类别:
普通中餐
人均:
50元/人
唐山市路北区许各寨村南
【丰润】昌盛国际酒店
类别:
星级酒店
人均:
100元/人
唐山市丰润区林荫道与光华道交叉口
【路北】厨兴源大酒店
类别:
普通中餐
人均:
50元/人
唐山市路北区路北区大理路与朝阳道交叉口北行..
万逸海派酒店-食神鼎..
类别:
火锅
人均:
200元/人
唐山市路北区学院路69号(学院路与兴源道交叉..
【路北】悦海香天酒店
类别:
普通中餐
人均:
30元/人
唐山市路北区华岩路与大学道交叉口北行30米
最近浏览
【路南】港深烧烤火锅
唐山市路南区西电路永乐园38号,南湖购物广场旁(南购)
关于我们
|
广告服务
|
联系我们
|
服务条款
|
使用帮助
|
通吃卡
|
免责声明
|
网站地图
|
唐山餐饮网为您提供唐山地区最全面、最真实、最新鲜、最权威的美食资讯
版权所有 ©
唐山餐饮网
唐山烹饪协会协办
冀ICP备09046038号
冀公网安备13020202000586号
地址:唐山市君瑞国际一号大堂548室
唐山市煤医道14号(唐山市商务局院内)
电话:
0315-5915517
扫我吧!
关注
唐山餐饮网
官方微信
餐饮最新资讯、餐厅最多优惠第一时间送给您!
健康饮食陪伴您!